半導體分立器件根據基材不同,可分為不同類型。以硅基半導體為基材時,半導體分立器件主要包括二極管(Diode)、三極管(BJT)、晶閘管(SCR)、場效應晶體管(MOSFET)、絕緣柵雙極型晶體管(IGBT)等;以寬禁帶材料半導體為基材時,半導體分立器件主要包括:SiC.GaN半導體功率器件。

接下去來我們都重中之重簡介利用范圍廣泛的穩壓管、三級管及MOS管的性非常電性能指標自測基本知識。
1、二極管
電感是種施用微電子元器件封裝封裝物料生產而成的雙向導電性元元器件封裝封裝,護膚品型式基本上為唯一個PN結型式,只能夠直流電從唯一中心點流回。進步迄今,已大批進步出整流電感、肖特基電感、快恢復過來電感、PIN電感、微電子電感等,具有著穩定耐用等功能。器件特性:結壓降、不能變,伏安(an)特性(xing)要會(hui)看,正阻強(qiang)大反阻軟,測(ce)量全憑(ping)它來(lai)管(guan)。
測試要點:正向壓降測試(shi)(VF)、反向擊(ji)穿電壓測試(shi)(VR)、C-V特性測試(shi)

2、三極管
三級管是在一起半導體器件技術基片上制作而成三個有靠近的PN結,三個PN結把整片半導體器件技術分解成3要素,期間要素是基區,倆測要素是放出區和集電區。器件特性:三極管,不簡單(dan),幾(ji)個特性要記全,輸入輸出有(you)曲線,各自不同有(you)深淺(qian)。
測試要點:輸入/輸出特(te)性測(ce)(ce)試、極(ji)間反向電流(liu)測(ce)(ce)試、反向擊穿(chuan)電壓測(ce)(ce)試(VR)、C-V特(te)性測(ce)(ce)試

3、MOS管
MOSFET(廢金屬―氧化的物半導體設備技術場定律硫化鋅管)是種進行靜電場定律來保持其感應電流寬度的種類半導體設備技術配件,需要廣運用在養成控制電路板和數字6控制電路板里面。MOSFET需要由硅開發,也需要由石墨稀,碳納米技術管等資料開發,是資料及配件研究探討的熱點事件。最主要性能指標有搜索/打出精度性狀申請這類卡種曲線提額、域值的電容VGs(th)、漏感應電流lGss、lDss,穿透的電容VDss、底頻互導gm、打出精度電容RDs等。器件特性:箭頭(tou)向(xiang)里,指(zhi)向(xiang)N,N溝(gou)道場(chang)(chang)效(xiao)應(ying)(ying)管(guan);箭頭(tou)向(xiang)外,指(zhi)向(xiang)P,P溝(gou)道場(chang)(chang)效(xiao)應(ying)(ying)管(guan)。
測試要點:輸入/輸出特性測(ce)(ce)試(shi)(shi)、閾值電(dian)壓測(ce)(ce)試(shi)(shi)VGS(th)、漏電(dian)流測(ce)(ce)試(shi)(shi)、耐(nai)壓測(ce)(ce)試(shi)(shi)、C-V測(ce)(ce)試(shi)(shi)

所以,何為電性能測試?半導體分立器件該如何進行電性能測試?
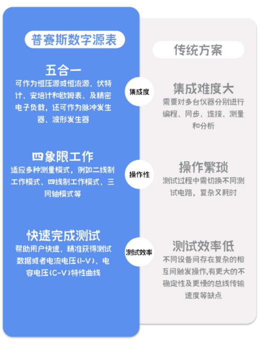
半導體芯片分立電子元電子元配件電能力各種檢查是正確對待測電子元電子元配件產生直流電壓降或工作電壓,隨后各種檢查其對團隊激勵制作出的回復,通傳統型的分立電子元電子元配件性能指標參數表各種檢查要求兩臺機器設備完工,如加數萬用表、直流電壓降源、工作電壓源等。快速執行半導體設備分立元器件性能指標剖析的合適工具軟件之六是“五三合一”數據源表(SMU),集許多工作于集成。

如需獲取半導體分立器件電性能測試指南,請聯系我們!

*文內部(bu)門信息、照片ps素(su)材因素(su)于網絡上,音樂版權(quan)歸創(chuang)作者者因此,此事(shi)侵(qin)權(quan)商(shang)標,請關系全部(bu)刪除(chu)!
在線
咨詢
掃碼
下載